Portal Kluber - Monitoramento de Lubrificantes e Fluídos Térmicos

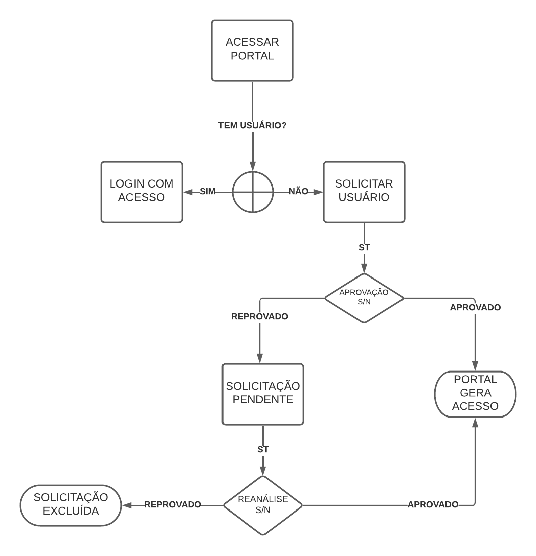
Acesso ao Portal


Acesso ao Portal

Confira a seguir informações do acesso ao portal.

 

Requisito de Sistema

Sistema Operacional

É recomendado o uso do sistema operacional Windows 7 ou versões superiores deste sistema operacional. As versões Windows inferiores ao Windows XP, devem ser evitadas para uso.

É recomendado a utilização dos seguintes navegadores

Para a versão atual do Portal de Engenharia de Aplicação 4.0 da Klüber Lubrication, não aconselhamos o uso do Internet Explorer por ser um navegador que não possui mais suporte ao software

Login

Acessando o Portal de Monitoramento de Lubrificantes e Fluídos Térmicos

Para acessar o Portal de Engenharia de Aplicação 4.0 da Klüber Lubrication, abra seu navegador e na barra de endereços digite https://kluber.integracao.srv.br 

Barra de Endereço

Você pode adicionar esta página aos Seus Favoritos, clicando sobre a estrela localizada na barra de endereços ou teclando CTRL + D. Após o carregamento da página, será possível observar a seguinte tela. 

As imagens podem ser alteradas sem aviso prévio ao usuário, de acordo com a estratégia da empresa.​​​​​

Para ter acesso ao Portal de Engenharia de Aplicação 4.0 da Klüber Lubrication, é necessário que o usuário possua sua senha e login de acesso criados previamente. Confira a seguir como preencher o dados necessários.

  • Nome de usuário: Informe o nome de usuário enviado por e-mail. O padrão a ser utilizado é o Primeiro e Último nome de quem irá utilizar, salvo em algumas excessões.
  • Senha: Informe a senha enviada por e-mail. A senha é gerada randomicamente sem qualquer ação humana, garantindo a segurança de login.

Após realizar seu primeiro login, recomendamos a troca de sua senha.

Após inserir os dados, basta clicar em Entrar.

  1. Caso tenha esquecido sua senha, clique em "Esqueci minha senha".
  2. Caso não possua suas informações de login, clique em "Não possui uma conta? Solicite um acesso".